Looping

Conceptual Data Modeling

Free and unrestricted software – University of Toulouse - France

Download
Version 4.1  -   -    .zip containing both 32-bit and 64-bit versions

Should you wish to contribute, you may purchase the book below. All proceeds will be fully donated to ACTION AGAINST HUNGER

Looping Interface

Example 1: Organizational Flow Model

Example 1: Entity/Relationship Diagram

Example 1: UML Class Diagram

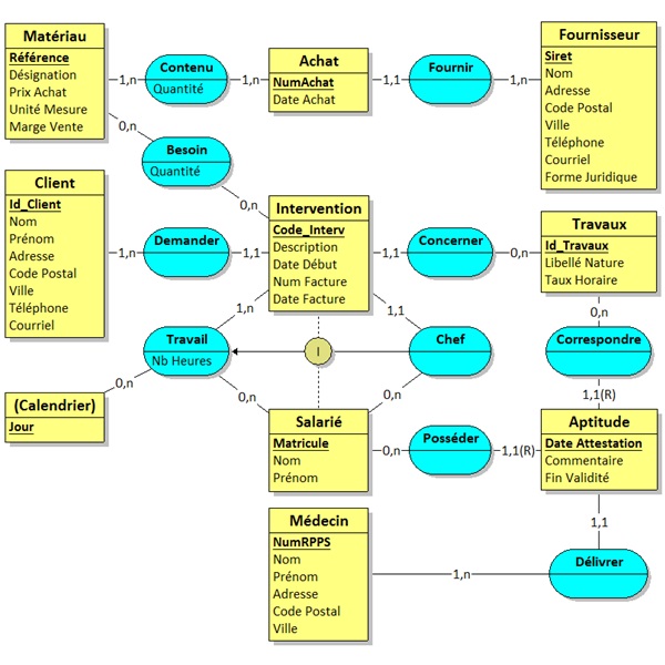
Example 2: Entity/Relationship Diagram

Example 2: UML Class Diagram

Example 3: Entity/Relationship Diagram

Example 3: UML Class Diagram